Capability Modelling Guidelines
How to use capabilities to align investments with purpose
Most enterprises don’t have a vision in a meaningful sense, often only a generic statement that is created and communicated in an ambiguous way. Strategic intent, written in the language of a few visionaries, most often gets lost when the many co-creators try to interpret it in operational ways.
Use well-defined purposes as an anchor for your capabilities to overcome this problem and to connect purpose with execution. Start with what you want to accomplish as an enterprise, and derive what you need to be able to do. In this way, capabilities serve as the link between purpose, strategy, and realisation.
By asking 'What do we need to be capable of doing to realise our strategy?' before starting the realisation work, capabilities become a powerful tool to challenge the vision and provide orientation for the many co-creators needed to realise it. Being aware of existing capabilities helps leaders create a realistic vision.
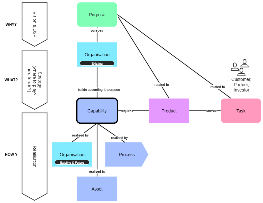
Placing capabilities at the centre between vision and realisation, clarifies the what and connects it to the why before the how decisions are made. First, you design a set of capabilities to capitalise on the vision; then you translate capability requirements into processes, assets, and organisation.

Capabilities and their relations with other EDGY elements to execute on the Enterprise Purpose.
Overview of this section
This section explains how to use capabilities to connect vision with reality by running a broad modelling process with the many people who need to align on a shared vision:
- Seek outside inspiration to overcome the blank page
- Exploring existing enterprise content
- Get mandate from senior leaders
- Co-create through top-down or bottom-up iteration
- Involve business experts
- Deal with resistance of middle managers
- Benchmark as-is capabilities.
- Clarify vision
- Identifiy where to focus.
| ← Previous page | Next page → |